一、絮凝剂概述
絮凝剂是一种能够将水或液体中悬浮微粒集聚变大或形成絮团,从而加快粒子的聚沉,达到固-液分离目的的化学药剂。在污水处理、油田工业、蛋白质提取、冶金、造纸等领域中具有重要作用。
自上世纪70年代现代水处理剂产品引入中国以来,絮凝剂行业经历了三个发展阶段:国产起步阶段、研发创新阶段和产业化阶段。当前,我国国内已经形成了较为完整的絮凝剂产业化体系,除满足国内市场需求以外,部分产品也实现了出口。
中国絮凝剂行业发展历程

资料来源:华经产业研究院整理
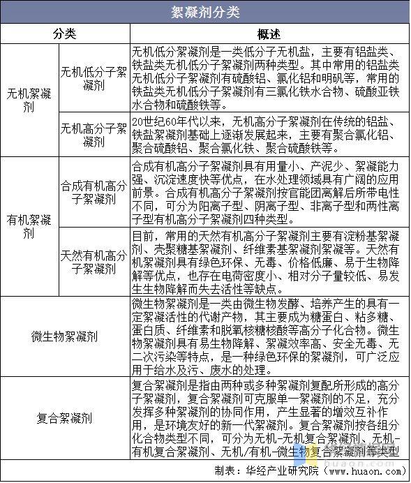
絮凝剂按照其性质和成分不同,通常分为无机絮凝剂、有机絮凝剂、微生物絮凝剂和复合类絮凝剂四种类型。其中,无机絮凝剂又分为无机低分子絮凝剂和无机高分子絮凝剂两种类型,有机絮凝剂分为天然有机高分子絮凝剂和合成有高分子机絮凝剂两种类型。
絮凝剂分类

资料来源:华经产业研究院整理
二、絮凝剂行业标准
絮凝剂在起步阶段有着以次充好,假冒伪劣等诸多乱象,随着絮凝剂行业在我国建立起初级体系,我国絮凝剂行业进入研发创新的新阶段,我国政府开始制定絮凝剂行业的标准,规范絮凝剂行业的发展。

资料来源:公开资料整理
相关报告:华经产业研究院发布的《2021-2026年中国絮凝剂市场调查研究及行业投资潜力预测报告》
三、絮凝剂行业市场现状
絮凝剂作为广泛应用于油田、矿业、水处理等行业的基础产品,市场前景得到行业内外企业的一致看好。大量国内企业纷纷进入,中低档产品竞争趋于激烈。同时,由于全球产业转移以及中国所具有的资源优势、人力和制造成本优势,国外厂商纷纷到中国设厂生产。国内外厂商的投产使得中国絮凝剂行业市场规模迅速增长,到2019年中国絮凝剂行业市场规模增长至75.9亿元,同比增长9.68%。

资料来源:公开资料整理
随着工业生产的迅速发展,城镇化进程的加快,我国城镇居民饮用水和工业用水需求量持续增长,水质也将成为21世纪我国经济和社会发展最迫切需要解决的重大问题。在我国水资源短缺的同时,我国水环境污染状况日趋严重,直接影响到人民生活和经济的发展。在节约水资源和防治水污染背景下,絮凝剂市场未来存在着巨大的发展空间,预计到2026年我国絮凝剂市场规模将持续增长到109亿元。

资料来源:公开资料整理
四、絮凝剂生产企业
目前,我国已经成为絮凝剂产品全球第一大产销国,全国现有絮凝剂生产厂商百余家。国内生产絮凝剂的重点厂商有江海环保有限公司、山东宝莫生物化工股份有限公司、江苏富淼科技股份有限公司、安徽天润化学工业股份有限公司、北京恒聚化工集团有限责任公司、爱森(中国)絮凝剂有限公司、三门峡弘奥生物科技股份有限公司、中国石油大庆炼化公司等。

资料来源:公开资料整理
第一,城市中的废水处理厂,在对废水进行一级处理期间投放絮凝剂的主要目的为对生化系统入流污水内的胶体与悬浮物进行清除,减小生化系统中淤泥的产出量,通常会将有机高分子絮凝剂与无机絮凝剂相结构进行应用,以达到最佳的效果。在对废水进行一级处理期间仅能够清除掉悬浮态与一些胶体,在对污水进行一级处理以后产出的水中通常会含有更多的氮、磷和有机物,这种情况是不符合排放标准的。因此想要使二级废水处理设备均能到位是非常困难的,并且在运行上也需要投入大量资金,已经施工完成的二级废水处理厂在应用率上也比较低。因为絮凝剂的添加,在一级废水处理期间能够把很多磷与有机物清除掉,在基建投资与运转资费相同的情况下,对一级处理方式进行优化,能够起到的污染物清除效果是二级处理方式的3-4倍。当前,增强一级处理技术的研究与运用重点分为以下三类:化学增强法、生物增强法一级化学生物絮凝技术,其中前两个在运用上会较为成熟,而后者则属于我国自主研究开发出的一种技术。
第二,在对污染水进行深度处理时,通过对絮凝剂的运用能够更好的减少废水中的悬浮物、P、N、一级COD等物质,确保废水符合排放标准或是能够达到回收再利用的标准。在对絮凝剂进行应用以前,需要通过试验来明确是只单单使用无机絮凝剂还是需要有机和无机絮凝剂进行混搭使用。
第三,有机高分子絮凝剂通常会被使用到污泥的脱水处理中。污泥通过消化或是浓缩以后,依然具有95%-97%的含水度,需要对表层附着水与毛细管结合水进行继续清除。城镇废水处理厂有机污泥通常会采用阳离子絮凝剂,在使用时浓度通常调配为0.1%-0.5%,详细的还需按照污泥脱水的设施、污泥的性质利用试验来明确絮凝剂的类别与使用量。
第四,高分子复合絮凝剂属于是在无机铁铝盐与聚硅酸的支持下衍生出来的复合物,其拥有架桥吸附与电中和两大作用。这种絮凝剂拥有优质的絮凝成效,能够构成较大的矾花,并且沉淀所用的时间也比较短。在对浊度不高、温度较低的水时具有良好的成效,在处理以后污水中铝与铁的含量会有显著减少,有效排除了PAC低温絮凝度低和铁盐处理以后色度较高的不良问题。
国内较早较早形成的综合水处理药剂集成商
国内较大规模净化剂的源头厂家
联合研制开发新型产品及产品的新型应用
远销东南亚、北美、欧洲、中南美洲及其他地区